[RC] Les publi-rédactionnels print PLF
Retrouvez ici tout le process de gestion des publis rédacs print PLF (PR classiques = PR_C, PR cahiers spéciaux = PR_S, PR cahiers évènements = PR_E).
LE PRINCIPE DU PRODUIT
Un article payant publié dans la revue Propriétés Le Figaro, d'une ou plusieurs pages, sous forme d'interview ou texte narratif, rédigé par un pigiste et mis en page via Publish et CCM.
L'article permet par exemple à une agence/un annonceur de partager son histoire, ses valeurs, son expertise.
En s’adossant au magazine Propriétés Le Figaro, le client se met en valeur et renforce sa notoriété.
LES ÉTAPES DE LA MISE EN PLACE
Étape 1 : consulter les différents onglets dans le tableau OPS
Comme pour tous les produits, nous recevons des créditations Bizio.
Mais l'essentiel se passe dans le tableau de suivi OPS :
https://docs.google.com/spreadsheets/d/1W6evqVBCwOC_1l-dcNuEjBlBtE1VLQBEHWd5gVdVmkA/edit#gid=390226817
Pour les classiques, l'onglet publi print :
![]()
Pour les cahiers spéciaux/évènements, un onglet dédié à chaque parution : ![]()
La presta ne peut être lancée tant que le commercial n'a pas renseigné ce tableau. Il y indique le N° de contrat, le format et le modèle choisi par le client, les nom/prénom/N° de tél et mail de la personne à contacter. C'est sa responsabilité.
Carine y attribue les RC, les pigistes et les SR (secrétaires de rédaction en charge de la relecture).
De manière générale, si un pigiste a déjà travaillé avec un annonceur, nous gardons le même "binôme". (rechercher dans les différents onglets si besoin pour trouver l'information).
Pour les SR, on essaie de répartir les dossiers à 50/50 (sauf si pb de disponibilité de l'une ou de l'autre).
Les pigistes : https://docs.google.com/spreadsheets/d/12-LGbYpSCYsfCmDD9ouLB7P-TkM9qzHi/edit#gid=1855073434
Quand tout est ok dans le tableau de suivi OPS, RDV dans Publish : https://publish.figarocms.fr/
Étape 2 : les embarquements clients et pigistes
https://publish.figarocms.fr/
Sélectionnez la parution souhaitée en cliquant dessus :

Vous arrivez sur la page d'accueil de l'édition choisie. Cliquez sur le mot publi-rédactionnels pour accéder à tous les publis crédités pour cette édition.

Vous arrivez côté admin et voyez tous les publis en cours dans l'édition et leur stade d'avancée :

Cliquez à gauche sur le nom de celui que vous souhaitez traiter.
Vous arrivez dans le publi sélectionné.

Sélectionner le modèle choisi par l'annonceur :

En cliquant sur la loupe, une fenêtre s'ouvre et propose l'ensemble des modèles existants.

Attention à sélectionner le bon modèle dans la bonne catégorie.
PR_C : les publis classiques, càd, qui seront dans le rédactionnel de la revue, hors cahier spécial ou évènement. Ils peuvent être vendus dans toutes les éditions de PLF, y compris dans les éditions comportant des cahiers spé ou event.
PR_E : les publis des cahiers dits évènement (ex : celui du 207)
PR_S : les publis des cahiers dits spéciaux (ex : celui des PLF 200, 202, 206).
NB : à terme, l'info modèle devrait être implantée directement par Bizio.
Sélectionnez le modèle souhaité en cliquant sur son nom, à gauche.
Ex : 
Lien vers tous les formats proposés au client : https://drive.google.com/drive/folders/1ROokhpHF3GzrvSMFmxH1ARFUrqpE-f_J?usp=sharing
Faites régulièrement, à chaque étape, "Enregistrer et continuer les modifications" (bouton dispo en haut et en bas de page).
![]()
Puis, en dessous, dans la zone "Suivi", renseignez les champs chargé de clientèle, pigiste, SR.

Dans le champ "Observation", vous pouvez dialoguer notamment avec le pigiste en charge. Par exemple, lui préciser si le client n'est pas encore tout à fait décidé sur son modèle le cas échéant.
![]()
Ensuite, dans la zone "Contact à interviewer, renseignez les champs nom et prénom (en minuscules), e-mail, téléphone et personne à interviewer (si celle-ci n'est pas le contact).

![]()
Embarquement client
Puis, cliquez sur l'onglet "Embarquement client" (en haut, dans le "fil d'Ariane" gris).

Un mail type s'ouvre.

Si le modèle choisi est bien renseigné, sa fiche technique se met automatiquement en pièce jointe. Vous pouvez également ajouter manuellement jusqu'à deux pj.

A noter : le texte est modifiable si besoin. C'est de l'HTML, donc attention le cas échéant à respecter les balises.
Cliquez sur Prévisualiser puis sur Envoyer.
Embarquement pigiste
Ensuite, cliquez sur l'onglet "Brief pigiste" (encore en haut, dans le "fil d'Ariane" gris).
Ici aussi, un mail type s'ouvre :

Si le modèle choisi est bien renseigné, sa fiche technique se met automatiquement en pièce jointe. Vous pouvez également ajouter manuellement jusqu'à deux pj.

A noter : le texte est modifiable si besoin. C'est de l'HTML, donc attention le cas échéant à respecter les balises.
Cliquez sur Prévisualiser puis sur Envoyer.
Vérifier auprès de la pigiste qu'elle a bien reçu l'email de Publish
Lorsque le pigiste a accepté la mission, par retour de mail, cliquez sur l'onglet "Transmettre au pigiste" (toujours en haut, dans le "fil d'Ariane gris).
Cette action lui donne accès au dossier Publish du publi qui vient de lui être confié (elle peut aussi se faire dans la foulée de "Transmettre au pigiste").
Si refus, changer de pigiste.
A partir de là, le pigiste lance le travail. Il contact l'annonceur (certains pigistes nous mettent en copie, d'autres non) pour caler l'échange. Il fait l'entretien à la date convenue, puis les A-R pour validation du texte, dépose toutes pièces nécessaires (textes, logo, photos et légendes, exergue) dans Publish et envoie des pré-BATs au client jusqu'à ce que ce dernier lui valide les éléments.
Après validation des éléments, le pigiste transmet le dossier en production.
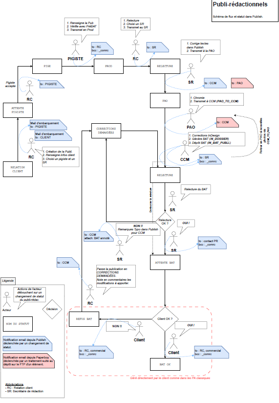
Étape 3 : le suivi
Informer la SR de la date butoir de validation du BAT et lui demander sa disponibilité
Le dossier va passer en relecture (SR), en prod pour la qualité des photos et l'impression (service fab direction industrielle Figaro), au studio (CCM) pour préparation de l'envoi du BAT final à l'annonceur.
Infos : SR => Privilégier Nadine (plus de disponibilité et de réactivité) sauf en cas de gros volume (alterner)

Si conversation Slack, toujours commencer par le no du client.
Ne jamais taguer Cindy
ABCD
PLF 206/207 : intégration dans l'annuaire premium

